在数字化与智能化浪潮中,高性能计算芯片已成为驱动智能汽车、基础设施与移动终端发展的核心引擎,但伴随而来的功能安全与信息安全正面临严峻挑战。安谋科技最新发布的“山海”S30FP/S30P SPU IP,功能安全可达到最高等级ASIL D,可助力客户芯片实现CC EAL4+与国密二级等高等级安全认证,并支持灵活的配置策略,可广泛应用于数据中心、机器人、智能驾驶、智能交通、智能工业、移动终端、智慧医疗等高性能计算场景。

一、双重安全基石:强功能安全+信息安全
1、抗物理攻击强,支持高等级信息安全认证
拥有完善的硬件/软件抗物理攻击能力,有效抵御SPA/DPA以及故障注入的攻击,支持客户芯片实现CC EAL4+、国密二级等高等级安全认证。
2、功能安全认证强
“山海”S30FP算法引擎通过ISO26262 Compliant功能安全ASIL D产品认证,通过配置支持ASIL B或ASIL D的不同需求,软件测试库(STL)通过ASIL B级别系统能力认证。
3、信息安全适应场景广
完整的HSM安全子系统,支持丰富的信息安全算法,通过可配置能力满足不同安全等级及不同应用场景的需求。
4、隔离层级丰富
独立的HSM子系统,内部CPU支持运行RTOS操作系统,提供内核隔离、应用隔离等多种隔离手段,为HSM内部支持多TA提供安全保障。
5、同源互补防护强
默认支持Arm TrustZone和硬件虚拟化。

二、纵深防御:从芯片底层到应用层的一栈式安全防护体系
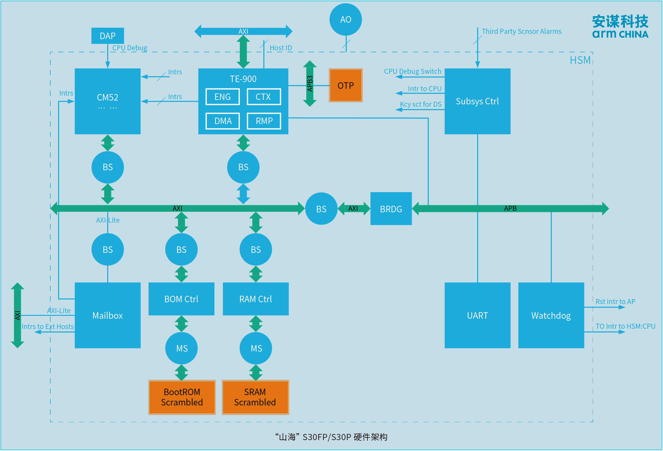
在高性能计算场景中,安全需求不仅要保证信息的机密性,还需要对密钥本身有更强的安全保护措施,并具备多样化攻击抵御能力,同时保障系统的高稳定性和高可靠性。“山海”S30FP/S30P从硬件IP层、软件中间件到云端服务,构建起覆盖芯片底层至应用层的一栈式安全防护体系。
硬件层面,“山海”S30FP/S30P是完善的HSM子系统,支持多种国际通用算法以及中国商用密码算法,可按需灵活配置,较上一代增加SHA3、Whirlpool、ED25519/448 等多种算法,同时,通过多种软硬件手段增强抗物理攻击的能力,能够有效抵御SPA/DPA攻击,并能防护FI(Fault Injection)等攻击。
“山海”S30FP/S30P抗物理攻击强度按照Common Criteria(CC)Protection Profile PP-0117和“国密二级”的标准开发,通过第三方测试机构的严格测试保障,能够满足客户对CC EAL4+及国密二级等高等级安全认证的需求。
“山海”S30FP的功能安全能力达到最高等级ASIL D,已获得权威功能安全认证机构颁发的产品级功能安全认证,并支持灵活配置,可适配ASIL B和ASIL D的不同功能安全等级的系统需求,能够充分满足智能汽车、智能工业、智能交通、智慧医疗等不同行业对高可靠性的要求。

软件方面,“山海”S30FP/S30P软件更加丰富,HSM内部CPU支持OS,为HSM中多安全TA提供更好的隔离,并提供完善的安全启动、安全调试,以及丰富的固件。其中,“山海”S30FP的软件测试库(STL)符合ASIL B功能安全要求,其完整的功能安全包为芯片安全子系统的快速构建提供了更丰富的软件模块,显著缩短客户芯片产品开发周期,加速上市进程。
此外,“山海”S30FP/S30P能够与Arm架构无缝融合,支持Arm TrustZone、虚拟化等底层安全架构,和Arm的底层安全架构同源互补,形成系统协同,充分激活整个Arm安全体系的能力,从而建立完善的芯片安全体系。

三、芯载未来:灵活适配高性能计算场景
在对信息安全有高要求的场景,如人工智能、AI PC、数据中心、机器人等领域,“山海”S30P能够提供多种安全算法,并通过多种软硬件抗物理攻击的能力实现信息的高强度保障。
在对功能安全有高要求的场景,如智能驾驶、智能交通、智能工业等领域,在提供高信息安全强度保护的同时,“山海”S30FP还能够提供高达ASIL D级别的功能安全可靠性保障。
通过灵活的配置策略,“山海”S30FP/S30P能够广泛适配不同领域和不同场景的多样化安全需求,成为支撑高性能计算芯片稳定、可信运行的安全之锚。
写在最后
“山海” S30FP/S30P的推出,进一步完善了安谋科技SPU IP产品家族的布局。 “山海”SPU产品线可匹配多场景AI计算需求,从边缘AI到移动终端、智能汽车,到AI基础设施,安谋科技正积极响应“AI+”行动计划,持续推动信息安全产品技术与计算效能协同进化,为AI时代构建坚实可信的安全基石。

皖公网安备 34011102002444号