鼓励港、澳及大湾区内地城市中小学生运用人工智能创造未来职涯蓝图
推动父母与子女一起规划未来,共同迎接挑战与机遇

香港 — 人工智能正迅速成为推动社会发展的核心动力,年轻一代的创意与创科思维将是塑造未来世界的重要基石。为启发学生对未来的想象,同时鼓励家长与子女共学探索,宏利香港联同科技教育机构 Preface于九月起推出“未来启航增值体验”,继“Back-to-School:AI体验日”及
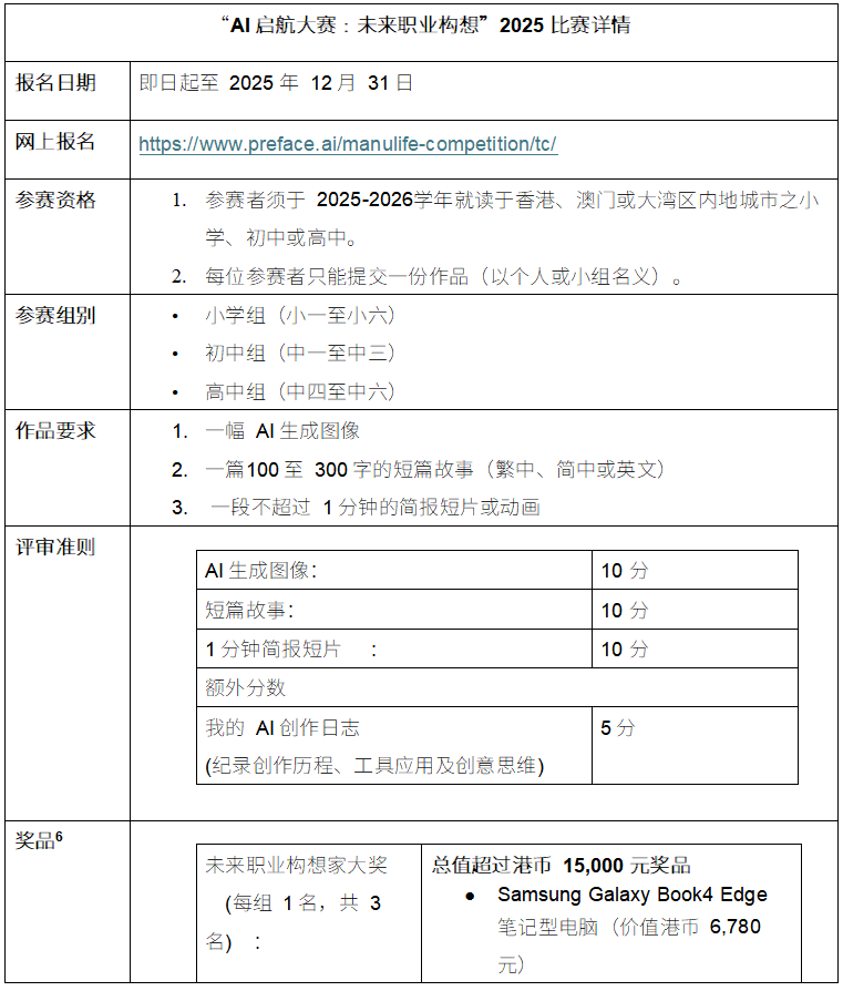
“未来启航工作坊”系列后,再次联手举办“AI启航大赛﹕未来职业构想”,鼓励港、澳及大湾区内地城市6至18岁的中小学生运用AI技术,探索未来职涯的多元可能,并为迎接未来做好准备。
研究指出,全球65%小学生将从事现时尚未出现的职业,预计至2030年,全球将新增约1.7亿个全新工作岗位。面对职涯不断变化,年轻一代需掌握科技知识,同时培养创意思维与适应能力,以迎接AI时代的多元挑战。
透过创新与职涯探索 赋能新一代迎接人工智能驱动的未来
有见及此,宏利及Preface举办以创意构思与AI应用为核心的“AI启航大赛﹕未来职业构想”,鼓励学生跳出传统职业框架 ,透过AI工具构想新兴职业、重新定义传统职能,或创造回应未来社会需求的全新角色,描绘属于自己的未来蓝图。
这次比赛将由宏利、Preface等商业及科技教育领域的代表组成专业评审团,并根据作品的创意、AI应用技巧、参赛者的表达能力进行评分。宏利研发的“AI评审” 亦首次登场,为专业评审团提供以AI视角出发的作品评语作多角度参考。比赛分为三组,每组将选出六名入围者,角逐三大奖项,包括“未来职业构想家大奖”、“AI创意大奖”,以及“人气之选大奖”,比赛奖品总值高达超过港币15,000元。
宏利香港及澳门首席市场总监林沛表示:“我们与Preface 拥有共同的愿景,希望能透过科技及创新的方式,积极推动父母与子女筹划长远未来。这次比赛不仅让中小学生学习到最新的AI技术应用,更能启发他们如何与未来机遇接轨,为家庭全方位打造更稳健的根基,迎接未来挑战和机遇。”
Preface 创办人兼行政总裁卢炳棠(Tommie Lo)表示:“我们一直相信,科技应该成为年轻人想象未来、创造改变的工具,而不是遥不可及的专业领域。这次与宏利合作,透过结合AI 技术与
职业想象的比赛,不但能让学生亲身体验创新科技,更能启发他们思考未来职场对技能与创意的全新需求。我们希望在 AI 快速发展的今天,透过教育打开更多想象的空间,鼓励新一代主动探索、迎接属于自己的未来。”
首100位报名者可免费参加AI技能训练工作坊[4] 提升创作力与应用技巧
为进一步提升学生的创意思维及AI应用能力,首100位报名参赛者将获免费参与AI技能训练工作坊4的机会。工作坊将涵盖文本生成(如ChatGPT、Gemini [5])、图像生成(如DALL·E、MidJourney5)及故事叙述技巧三大范畴,并设小学组及中学组专属环节,方便不同年龄层学生参与。工作坊由宏利AI团队提供创意及技术支援,并由Preface导师主导授课,旨在为学生带来实用和具启发性的AI学习体验。
“AI启航大赛:未来职业构想”不仅是一场比赛,更是一个启发未来的学习平台。透过参与比赛及工作坊,学生将有机会亲身体验AI的无限可能,从中发掘个人潜能,建立自信,并培养面对未来世界所需的关键技能。
本比赛受条款及细则以及比赛规则约束,包括参赛资格、作品提交要求及评选机制等。详情请按此参阅比赛官方网站。 如欲了解更多关于比赛的资讯,请浏览以下网址:https://www.preface.ai/manulife-competition/tc/



详情请按此参阅比赛官方网站:https://www.preface.ai/manulife-competition/tc/
宏利香港概览
宏利于香港开展业务超过125年,多年来一直深受信赖。自1897年在亚洲开业至今,宏利已发展成为香港主要金融服务机构之一,为香港及澳门超过 260 万位客户提供多元化的保障及财富管理产品和服务。我们致力于协助客户轻松做出明智抉择,实现精彩人生。
宏利香港透过宏利国际控股有限公司持有宏利人寿保险(国际)有限公司、宏利投资管理(香港)有限公司、宏利公积金信托有限公司。上述均为宏利金融有限公司的子公司。
宏利概览
宏利金融有限公司是全球领先的金融服务供应商,致力于帮助大众轻松作出明智抉择,实现精彩人生。本公司为个人、团体及企业提供理财建议及保险方案,全球总部位于加拿大多伦多,在加拿大、亚洲及欧洲以“宏利”的名称营运,而在美国主要以“恒康”的名称经营业务。通过“宏利财富与资产管理”,本公司为全球个人客户、机构客户以及退休计划成员,提供全球性投资、理财建议及退休计划服务。截至2024年底,本公司有超过37,000名员工、超过109,000名代理人,以及数以万计的经销合作伙伴,为超过3,600万名客户提供服务。本公司在多倫多、紐约及菲律宾证券交易所以股份代号MFC上市,在香港交易所则以股份代号945上市。
并非所有产品或服务在所有司法管辖区都可提供。详情请浏览 manulife.com。
关于Preface
Preface 是一家科技培训公司,专注于为全球企业和个人提供创新内容和学习方案,以保持其在行业中的领先地位。公司业务遍及全球,在香港、伦敦、新加坡和东京设有办公点。透过内容创建和传递,Preface 提供紧贴市场趋势的学习内容,使企业和个人能够驾驭快速发展的科技,在快速变化的世界中获得成功。
了解更多:https://www.preface.ai/
[1] 资料来源:McCrindle:Understanding Generation Alpha报告
[2] 资料来源:世界经济论坛(WEF):2025年未来工作报告
[3] 人工智能生成的回馈仅供参考,并不代表比赛最终结果。
[4] AI培训工作坊由独立第三方公司提供,其使用受限于供应商规定的条款和细则。宏利及其中介人并没有相关的执照及/或资格,宏利概不会就任何由第三方提供且并非宏利出售或推广之任何服务及/或产品承担任何责任,该等产品或服务并非由宏利销售或推广。
[5] 第三方工具仅供教育用途,宏利与Preface与这些供应商并无任何从属或合作关系。
[6] 宏利并非奖品之供应商,故不会承担与使用或享用奖品有关之任何责任及不会承担奖品的供应有效性和质量之任何责任。由奖品引起的任何争议均由参加者和供应商直接解决。奖品之使用受限于供应商规定的条款和细则。

皖公网安备 34011102002444号